发布时间:2020-10-31 16:50:03 浏览次数:444
周华在沿海某城市当民营医美医院院长,年收入过百万。十五年前,他还是一家公立医院的外科医生,一个月的薪水不过两三千元。如今,拿着高薪的他,却陷入了迷茫,偶尔还会质疑当初跳槽的决定。
周华对第一财经记者说:“我家三代从医。我刚成为医生时,我父亲就告诫我,要秉持一颗父母之心。这么多年来,我也只想老老实实做好一名医生,完美地做好每一台手术。但是现在,行业不规范之处导致我们这些依法依规运营机构的客源不断流失,投资人感受到的经济压力已经转嫁到我的头上,很难再做下去了。”
近年来,医美行业迅速发展,但是随之而来的是一些行业乱象。尤其是从去年开始,除了非法医美机构,合法的医美机构也开始出现越来越多的不规范操作。除了使用伪劣医疗产品外,麻醉师频繁去非法医美机构走穴,渠道商拿着高额的提成,以及类传销模式的进入,让一部分想老老实实运作的合法医美机构很难生存下去。他们的生意受到了巨大的冲击,客流量锐减,利润急剧下滑。这些医美机构如果想生存下去,就得参与其中,但是即便参与的话,每月的纯利润也增加不了多少,反而机构上上下下的人更累,手术质量也直线下滑。
周华说:“现在已经进入一个恶性循环,大家日子都不好过,很多机构都在亏,出现连锁反应了。合法的医美诊所和门诊大批量地关门或转卖,实力比较雄厚的医美医院则是低盈利状态,也有一小部分关门了。”
周华及众多医美从业者都在思索,这个朝阳行业如何才能更健康地发展。

医美乱象的后果最终会由消费者承担,合法整形机构利润的大幅收窄导致服务质量下滑,最终可能整容塑形效果不佳,甚至毁容毁形
麻醉意外是医美最大的风险
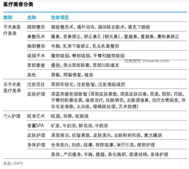
医学美容,是指运用手术、药物、医疗器械以及其他具有创伤性或者侵入性的医学技术方法,对人的容貌和人体各部位形态进行的修复与再塑。据第一财经记者了解,医学美容和大众时常听闻的整形美容是一个概念,比如说隆鼻隆胸隆下巴之类的,但与美容美发之类的生活美容机构层次截然不同。
全球医美市场规模稳步增长。根据2017年7月德勤发布的一份报告,2016年,全球医疗美容市场规模约为100亿美元,预计年复合增长率将高达7.27%,2020年达到133.4亿美元的规模。

而在国内,近年来由于人民生活水平提高以及韩国美容产业示范效应的拉动,技术的突飞猛进让爱美者们整形时少了很多痛苦,因此医美产业发展速度惊人,已经成为消费医疗领域发展势头最好的细分领域之一。
央广网曾报道,我国约有1万多家医疗美容机构,从业人员超过3000万。上述德勤的报告也显示,中国已经成为全球第三大医疗美容市场,未来3年增速领先全球;2020年预计达到4640亿人民币,年均复合增长率达到40%。中国医美市场的主要消费群体是28岁~35岁的年轻白领和36岁~50岁的成熟女性;非手术类美容治疗,主要以玻尿酸、肉毒素及皮肤护理项目成为未来行业热点。
面对医美行业的高成长性,资本市场已经闻风而动。一些医美机构开始挂牌新三板,部分医药上市企业也涉足医美,也有企业跨界布局医美市场。
不过,整体来说我国医美行业仍然高度分散,缺少大型医美集团。在监管部门的重重打击下,仍然是乱象丛生,朝阳行业颓势已现。去年6月29日,国家卫生计生委副主任金小桃在严厉打击非法医疗美容专项行动电视电话会议上表示,当前医疗美容行业最突出的问题,是非法机构或人员在非法场所开展非法医疗美容、非法售卖使用药品医疗器械、非法开展培训和非法广告宣传。
麻醉师走穴就是属于“在非法场所开展非法医疗美容”的一种。麻醉师走穴是指有资质的麻醉师去多个医美门诊甚至诊所等没有打麻醉资质的地方去打麻醉。
周华解释说:“全国很多门诊是没有麻醉科的,只有设立麻醉科和拥有专职的麻醉师后才能去当地卫计委申请牌照。麻醉师供不应求,不少麻醉师在走穴。”
从全国来说,麻醉医生的缺口巨大。2016年底,中国医师协会麻醉学分会副会长黄文起接受媒体采访时表示,目前全国有麻醉医生8.5万多名,缺口约30万人。
周华介绍,麻醉师走穴的现象一直都有,但是现在日益增加。两年前,他所在城市的麻醉师的劳务费是三四百元,现在已经到了一两千元,翻了数倍。
目前,医师多点执业已从试点推向全国,这也意味着麻醉师可以去多家医疗机构打麻醉。但问题是,单个麻醉师服务的机构数量可能远远超出规定的量。此外,麻醉师去多点执业的医美机构可能是非法的。这不仅会带走合法医美机构的客源,也会危及消费者的生命。
按照规定,门诊部最多只能实施一级和二级这两类操作过程不复杂或者复杂程度一般的手术,麻醉师要想到这家门诊部来打麻醉的话,必须先在这家门诊部注册,而且这家门诊部必须设有麻醉科,还得有抢救设备。周华说:“麻醉师走穴的很多门诊部没有设立麻醉科,也没有抢救设施。麻醉意外导致的风险是医美行业里最大的风险。”
渠道商提成高达五六成
渠道模式也在向医美行业渗透。这两年,无论是非法还是合法的医美机构,很多都不可避免地要与渠道商打交道,爱之也恶之。爱之是因为渠道商给他们带来大量的客人,恶之则是因为利润被压缩得非常微薄。
渠道模式是指很多医美机构被渠道商驾驭,他们拿着很高的提成,高达五六成。这些渠道商来源非常广泛,可能是美容店的老板娘,也可能是健身房的教练,甚至可能是体检中心的人。
其中,拥有众多高端和稳定客户的美容院是主要渠道商。据第一财经记者了解,此前,不少美容院私下请医生去其店里做整形手术。但是这两年,由于国家对非法医美活动打击力度的持续加强,美容院心生胆怯。由此,也分化成两种情况:一种是美容店找医生合伙开美容机构,另一种则更为常见,即向整形机构输送客人。
周华说:“渠道模式在最近三四年开始出现,去年是爆发期。除了人们生活水平的提高带动了爱美的需求之外,还有一个原因是网红和夜店。”
他一个朋友几年前在另一座沿海城市开了一家美容医院,之前每个月营业额一直维持在几百万元,但是自从去年和渠道商合作之后,营业额倏地爆棚,一个月就达3000万元。
对于美容机构而言,客人变多了自然是好事,只是这笔钱没那么好赚。周华说:“经过渠道商介绍过来的客人,收费可能是原来价格的两三倍甚至更多。即便如此,美容医院也没更多的钱可赚。因为大部分是被渠道商拿走了,最开始渠道商的提成是消费额的15%,现在有些地方最高能涨到80%,太夸张了。”
在某美容医院工作的史明(化名)对第一财经记者举例说,之前给一位渠道客人隆鼻后收费2万元,但是60%被渠道商拿走了,还要扣除医药、医疗器械等原材料、人员工资及租金等,收入所剩无几,不到1000元。
渠道进入后,对他们业务的影响有多大?史明算了一笔账:以前他们医院一个月的业务量是五六百万元,纯利润在10%~15%,渠道模式进入后,每个月的业务量翻了一倍,增加到1000万元,但是纯利润并没有增加多少,而且医院上上下下都很累,叫苦连天,因为做的手术比之前多很多,手术质量和服务质量当然也不能与以前相提并论。
最终的结果是,医美机构如想赚钱,就得把价格提得非常虚高。

变相传销让女顾客纷纷从正规机构退单
据2017年11月成都媒体报道,当地一家医美整形机构涉及传销,一些女大学生受到“推荐5个人就能免费整容”的吸引前去咨询,但是签协议时突然发现有个分期贷款,对方说该协议只是为了约束大学生帮忙推荐人,贷款前三个月他们会帮大学生还月供,直到大学生完成推荐任务。
多个采访对象告诉第一财经记者,上述模式其实是变相传销和网贷的结合体。其中,分期贷款是一种促销方式,很多整形机构都会涉及,以吸引消费能力不足的顾客。但是,让这些医美从业人士尤为关注和不喜的是变相传销。
从一两年前开始,全国部分地区的医美行业就开始出现这种新型的营销模式,并逐步向外扩张和渗透。这种模式主要是以人头拉人头,比如说你进来原本要花3万元,但是如果你能介绍几个人进来,我就可以返点给你。至于怎么返点,返点多少,每个机构都不一样。反正到最后,只要客户能拉一定数量的人进来,就花钱很少甚至不用花钱。
据记者了解,这些整形机构也大多会避开传销模式,拉人头到了二级就结束一轮了,也就是说第一个消费者推荐了几个顾客之后,就不再有强制性的推荐要求。业内称之为变相传销或类传销。
广东深和律师事务所律师俞凌淼对第一财经记者分析,虽然说这种模式避开了传销,但仍游走在法律的边缘,可能存在陷阱。“如果这些整形机构搞分销,只停留在二级,后面的人不再这样操作的话,不能说是传销。但是受到利益的驱使,应该不会只是到二级就结束,他们肯定会一级一级下去,只不过不会强制。”
他补充道:“如果和分期贷款相结合,则欺诈性操作是难免的。如果一开始整形机构的咨询师就告诉消费者需要分期贷款,而不是推荐几个人就可以免费整容,估计消费者同意的可能性就不大。”

那么,这种营销模式会产生哪些影响?深圳某上市医疗美容医院技术院长高顺福觉得,这种变相的传销模式相对来说术后纠纷率较高,会对整个医美市场产生较大的负面影响。他对第一财经记者说:“这种模式的盈利方式主要在于尽可能多地挖客人过来,因为高额回扣利益存在(业内称之为返点),等客人过来后会想法让顾客赶紧把手术做了,有些客人对手术本身不够了解,顾问就会劝说她们去做。事先缺乏充分的沟通, 手术后纠纷率就比较高。”
他解释道:“一类纠纷是,顾客从其他整形机构一打听,发现价格相差太大,难以接受。另一类纠纷是,顾客会发现没有达到预期的整容效果,因为人体有些是整形难以改变的,是违背医学常识的。这会有损我们整个行业的形象。”
对于不参与这种营销模式的医美机构来说,这种模式也加剧了客源的流失。就有人对第一财经记者吐苦水:“那些女人都疯了,纷纷从我们正规的整形机构退单,跑到那些地方去了。”
某医疗整形医院前负责人杨泰(化名)告诉记者,这种商业模式是逐步嫁接到医美行业的,它的产生是随着营销方式的变化出现的,传统的营销不行了,店面销售很难,就开始寻求更多的营销方式。
去年,杨泰也试图涉足该模式,但是因为对模式不熟悉,加上在团队设计上出现问题,最终以失败告终。后来,他开办了一家规模不大的医美诊所,员工不多,以减少经营压力,也用来抵挡上述营销模式带来的冲击。
他对记者说:“最近好几个客人,东比较西比较,最后还是选择了我,可能因为我曾经是一名外科医生,又在医美行业多年,我的专业背景和从业经验让她们更加信服。”
七部门重拳出击
如同伪劣的玻尿酸、胶原蛋白、肉毒素等损害了消费者的利益一样,上述乱象的后果最终也都由消费者承担,合法整形机构利润的大幅收窄导致服务质量下滑,最终是整容塑形效果不佳,甚至毁容毁形。
公开信息显示,中国消费者协会的一项统计称,中国整形业兴起的10年中,平均每年因美容整形毁容、毁形的投诉近两万起。
2017年6月底,针对非法医疗美容乱象,国家卫生计生委等7部门重拳出击,印发《严厉打击非法医疗美容专项行动方案》,打击非法“微整形”等违法犯罪活动,维护消费者权益。该文件要求各有关部门相互配合,覆盖注射用透明质酸钠、胶原蛋白、肉毒素等药品、医疗器械生产经营使用,医疗美容培训,广告推广全链条,以查处案件为抓手,发现一起查处一起,露头就打,绝不手软。这被业内称为“史上最严整治非法整形”的行动。
而在这之前,部分地区已经有所行动。2017年1月1日起,《深圳经济特区医疗条例》开始施行,这是全国首部地方性医疗基本法规。
该法规在医疗监督管理上,加强了力度。比如说,医疗机构和医师有违法执业行为的,除依法给予行政处罚外,由卫生行政主管部门对其分别按照累计记分制度处理。医疗机构在一个记分周期内累计记分达到相应分值的,由卫生行政主管部门分别给予警告、责令停业整顿、吊销医疗机构执业许可证的处罚。医师在一个记分周期内累计记分达到相应分值的,由卫生行政主管部门分别给予警告、责令暂停营业、吊销医师执业证书的处罚。

深圳资深整形外科专家兼一家整形美容医院院长柯吟笑对第一财经记者说,在此医疗条例出台之前,医美机构执业人员主要是受国家的医师法约束,深圳这次加大了监管力度,更明确地规定了医美从业人员必须合法执业,依法依规。
他说:“有了这个条例,对违法违规医美机构和医生的处罚力度加大了。比如说,以前一家整形医院聘用了没有变更注册的医生,对医院的处罚只有2000元,扣几分。而现在,对医院的罚款至少2万元,严重的话会停业、降级。”
对违法违规医生的影响也是致命的。柯吟笑补充道:“因为每两年要进行一次考核,如果医生有罚款和扣分等不良执业记录,下一次考核可能就会通不过,需要在两年后补考,或者去三甲医院接受半年以上的培训,在此期间医生个人的客源可能会大量流失。更有甚者,如果医生有违法的医疗行为,将直接取消执业资格,两年或终身不能执业,严重的还要负刑事责任。”
针对上述行业乱象,还需要采取哪些措施?此前,中华医学会整形外科学分会常委马勇光对媒体表示,在国外整形美容市场通常由行业协会在维持平衡,但我国负责整形美容权威的协会众多,有中华医学会整形外科学分会、中华医学会医学美学与美容学分会以及中国医师协会等,各协会各自为政。他建议,政府部门可以委托一个权威的行业协会来规范行业行为。
在一些业内人士看来,国家还需要从操作层面去规定,更具体地去规范医美机构的运行。深圳格美医疗美容机构负责人黄印资对第一财经记者说:“医美机构不应违反公益道德,不应欺骗和欺诈。当价格远远超出价值时,就是欺诈。正规公立医院的专家出来做风险较高的手术,比如说脑外科或者胸外科大型复杂的手术,一台手术可能就一两万元,但医美行业随随便便一个风险很小的半小时手术就收费几千元、几万元甚至几十万元,差别太大。”
因为不堪忍受投资人施加的医院经济指标的压力,又不愿意参与到乱象中,接下来周华准备辞去院长的职位,做回一名医生。他说:“本来想找机会去公立医院,但是考虑到收入问题,还是去民营医美机构,但是只想简单地做一位好医生。”